登入 / 註冊
|
聯絡我們
|
搜尋
首頁
線上購物
農民直銷站網路商城
購物須知
會員權益
超人氣商品專區
關於本會
本會簡介
本會沿革
組織架構
長官的話
各部門簡介
最新消息
公告項目
活動花絮
服務據點
聯絡我們
信用業務
業務介紹
存款業務
放款業務
保險代理業務
青年安居購屋優惠貸款
公告項目
牌告利率
各項收費標準
指標利率取樣值
信用部財務資訊
法定揭露財務資訊
農漁行動達人
網路ATM
網路銀行
推廣業務
農事推廣教育
家政推廣教育
四健推廣教育
竹市農訊
農遊資訊專區
蘿蔔節
荔枝節
茶花節
農保業務
承保業務
給付業務
保費繳納
老農津貼
會務業務
入會說明
出會說明
會員異動說明
場地租借
下載專區
存款類表單
放款類表單
保險類表單
會務類表單
國土計畫法
首頁
關於本會
最新消息
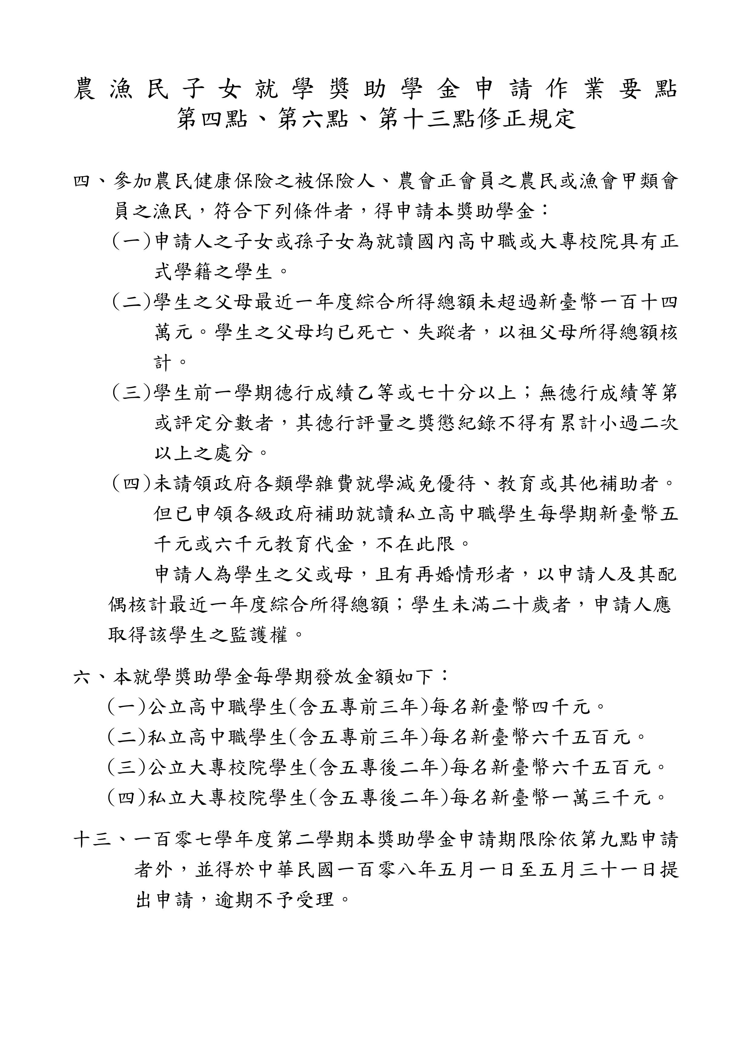
農漁民子女就學獎助金申請作業要點修正規定
首頁
線上購物
農民直銷站網路商城
購物須知
會員權益
超人氣商品專區
關於本會
本會簡介
本會沿革
組織架構
長官的話
各部門簡介
最新消息
公告項目
活動花絮
服務據點
聯絡我們
信用業務
業務介紹
存款業務
放款業務
保險代理業務
青年安居購屋優惠貸款
公告項目
牌告利率
各項收費標準
指標利率取樣值
信用部財務資訊
法定揭露財務資訊
農漁行動達人
網路ATM
網路銀行
推廣業務
農事推廣教育
家政推廣教育
四健推廣教育
竹市農訊
農遊資訊專區
蘿蔔節
荔枝節
茶花節
農保業務
承保業務
給付業務
保費繳納
老農津貼
會務業務
入會說明
出會說明
會員異動說明
場地租借
下載專區
存款類表單
放款類表單
保險類表單
會務類表單
國土計畫法
DMC Firewall
is a
Joomla Security
extension!